為保護鹽業企業合法權益,加強行業自律,促進企業守法、誠信經營,引導企業公平競爭,近日(3月24日),中國鹽業協會印發《<信用鹽業自律公約>實施細則(試行)》,重點就違反《信用鹽業自律公約(試行)》相關條款給予相應的懲處措施。
要了解《<信用鹽業自律公約>實施細則》(試行)的相關內容,首先要從《信用鹽業自律公約》(試行)說起。
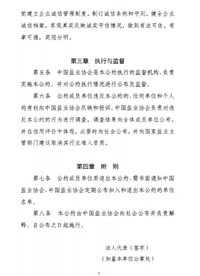
2017年11月6日,為規范鹽行業市場主體行為,營造鹽行業誠信經營氛圍,提高鹽行業社會信用度,中國鹽業協會制定《信用鹽業自律公約(試行)》。該《自律公約》從守法合規、確保食鹽質量與安全、防止安全生產事故、堅持誠信經營、開展誠信文化建設、設立誠信管理機構等6方面進行行業自律。各食鹽定點批發企業、食鹽定點生產企業和中國鹽業協會會員單位可自愿加入信用鹽業自律公約。
由于中國鹽業協會的行業協會屬性,《信用鹽業自律公約(試行)》并不具備強制執行力。同時,《自律公約》雖然明確了相關單位的義務(自律條款),但在執行和監督方面沒有相對細化的措施。
此次中國鹽業協會發布的《<信用鹽業自律公約>實施細則(試行)》,可以說是對2017年《信用鹽業自律公約(試行)》的有益補充。
我們可以看一看《<信用鹽業自律公約>實施細則(試行)》對自愿加入單位作了哪些方面相對明確和硬性的約束性規定。
| 01 | 建立行業檢查秩序 |
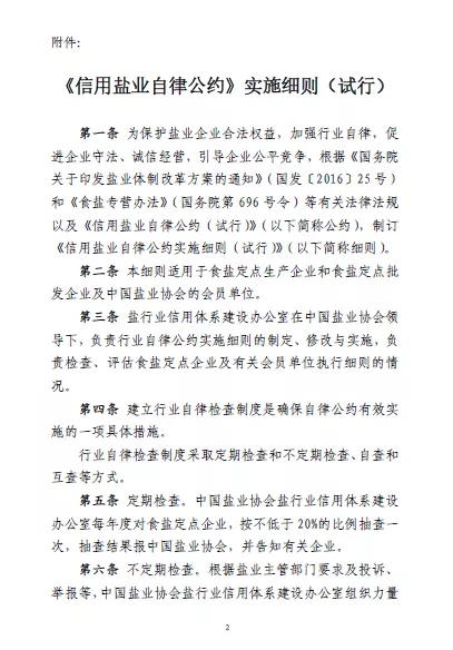
通過采取定期檢查和不定期檢查、自查和互查等方式,加強行業自律。
定期檢查:中國鹽業協會鹽行業信用體系建設辦公室每年度對食鹽定點企業,按不低于 20% 的比例抽查一次,抽查結果報中國鹽業協會,并告知有關企業。
不定期檢查:根據鹽業主管部門要求及投訴、舉報等,中國鹽業協會鹽行業信用體系建設辦公室組織力量進行針對性檢查,檢查結果報鹽業主管部門和中國鹽業協會,并告知有關企業。
自查:企業每年自查一次,并將結果報中國鹽業協會。
互查:中國鹽業協會每年組織企業之間開展互查。
| 02 | 出臺具體懲處措施 |
對違反《信用鹽業自律公約(試行)》,導致行業利益受損的單位,根據行為內容和情節嚴重程度,作出了相對具體的約束性規定。
1
對違反公約第四條 1 款的(守法合規),依法處理,依規執行,對不履行鹽行業自律義務,有損行業和他人利益的行為,視情節輕重采取通報、降低信用等級直至取消會員資格。
2
對違反公約第四條 2 款的(確保食鹽質量、供應安全),按照《產品質量法》 《食品安全法》處理。對不遵守食鹽儲備制度,視情況給予質詢、通報批評、限期整改,對整改不到位的,給予信用等級降級直至摘牌處理。
3
對違反公約第四條 3 款的(堅持安全生產,防止安全生產事故),嚴格按照《安全生產法》處理,視事故情況給予信用等級降級直至摘牌處理。
4
對違反公約第四條 4 款的(堅持誠信誠信經營,規范鹽業市場秩序),視情節輕重采取警示、內部通報、公開曝光、降低信用等級或摘牌、暫停行使會員權力、取消會員資格等處分措施。
5
對不設立信用管理機構,未建立信用管理制度的,在信用等級評定上給予扣分處理。
6
對有嚴重失信行為的企業,列入重點關注名單直至失信名單,對列入失信名單在一定期限內不能及時修復的,建議省級鹽業主管部門取消食鹽定點企業資格。
我國自2017年起正式實施鹽業體制改革以來,在市場化改革的大浪潮下,食鹽定點批發企業和食鹽定點生產企業積極適應鹽業體制改革新常態,食鹽質量安全和供應安全得到較好保障、食鹽價格總體平穩、食鹽供應品種日趨豐富、消費者選擇多元、市場活力不斷釋放,鹽業體制改革總體取得較好成效。
然而,在食鹽市場總容量、尤其是小包裝食鹽銷量相對恒定,各鹽企產品同質化嚴重的大背景下,為了分得食鹽市場的一杯羹,低價競爭仍是大多數鹽企在搶占市場份額時的主要武器,食鹽行業陷入低價競爭、過度競爭、無序競爭、零和博弈的紅海,“餓死同行、虧死自己”,很大一部分企業甚至“賠本賺吆喝”,看似銷量大增,其實在低價競爭和高昂的銷售費用、人工成本擠壓下,企業基礎處于微利狀態甚至虧損狀態。看似風光無限,實則有苦難。
食鹽行業從“同舟共濟”演變為“同舟互害”,導致行業整體利益受損。
推進行業自律體系一直是社會信用體系建設的重要組成部分。2014年10月31日,民政部、中央編辦、國家發展改革委、工業和信息化部、商務部、中國人民銀行、國家工商總局、全國工商聯以民發〔2014〕225號印發《關于推進行業協會商會誠信自律建設工作的意見》。該《意見》從支持行業協會商會參與行業信用建設、推動行業協會商會建立健全行業自律機制、加強行業協會商會自身建設、完善保障措施等4方面提出了作出了13項規定。
此次,中國鹽業協會升級《信用鹽業自律公約(試行)》2.0版,顯然是針對鹽改四年來行業亂象,針對原《自律公約》的不完善之處的一次自我升級。
期待借助《<信用鹽業自律公約>實施細則(試行)》的出臺的契機,相關政府部門能夠加強對食鹽市場的監管,保護合法,打擊非法;中國鹽業協會加強對會員單位的引導和監督約束,營造良好的行業自律氛圍;食鹽行業相關企業能夠敬畏法律法規、遵守市場規則、遵循企業道德、尊重競爭對手,嚴格按照《自律公約》和《實施細則》相關要求,合規守法誠信經營,共同營造食鹽行業良好發展環境,提升行業整體利益,推進行業健康穩定發展。
信用鹽業自律公約





信用鹽業自律公約實施細則



